Climate change and the global food chain: a catalyst for emerging infectious diseases? | International Journal of Emergency Medicine
Climate change is significantly disrupting the entire global food chain, from production upstream to consumption [1, 2]. Extreme weather events like temperature changes and droughts negatively affect agricultural productivity [3]. Environmental changes contaminate resources, interfere with transportation, and decrease production. This leads to reduction in the quality, affordability and accessibility of food [4]. It also leads to increased cost as growing populations along with scarcity of production will lead to high demand for food [5]. These actions impact the economy negatively and are associated with health consequences.
Literature predicts that by 2050, climate-related diet due to reduced crop productivity could result in over 500,000 additional deaths worldwide [6]. The vulnerability of food supply chains varies by food type, production phase, and region affected, with African regions experiencing particularly severe impacts [2]. The World Health Organization (WHO) declared 600 million annual food-borne illness cases, resulting in 420,000 deaths [7]. In the U.S., the CDC estimates 3,000 deaths annually from such diseases [8]. In the EU, over 350,000 zoonotic cases are reported annually [9].
Zoonotic and food-borne diseases are transmitted from animals to humans by direct contact, vector-borne transmission, or consumption of contaminated food. Salmonella, Escherichia coli, Staphylococcus aureus, and Norovirus are recognised as the most common responsible organisms [10, 11]. All are associated with poor food hygiene. New zoonotic diseases, like the Nipah virus, are linked to farming, deforestation, and environmental changes [12]. These factors cumulatively add to zoonotic disease risks. Impact on livestock farming and global food trade makes the problem worse [13].
This review explores how climate change disrupts the food chain, and affects human health. Climate change leads to food insecurity and enforces humans to expose themselves to zoonotic diseases. To tackle this, we need to address global cooperation efforts. A one-health approach helps us build healthier and sustainable food systems.
Climate change and agricultural disruptions
Natural systems, human health, and agricultural output have been severely impacted by catastrophic environmental alterations [14]. The fast growth of the global population has led to a matching rise in food consumption due to worries over environmental stability. Water availability, air pollution, and soil fertility significantly influence agricultural production [15]. Sudden changes in environmental circumstances are significantly affecting plant production, this in-turn causes decrease crop output to feed both humans and animals [16]. The livestock industry now plays a crucial role in food supply and food security. Livestock products (meat, milk, and eggs) account for 15% and 31% of world per capita calorie, and protein supply, respectively, with regional discrepancies [17]. Temperature shifts affect the processing, storage, transportation, retailing, and consumption of cattle products. The capacity of existing livestock systems to sustain livelihood and fulfil the rising demand for animal products is thus jeopardised [18].
Climate change and antimicrobial resistance (AMR) threaten the health and welfare of humans, animals, plants, and ecosystems globally. Regarded as the greatest peril to world health this century [19], climate change is projected to cause over 250,000 fatalities annually by 2050, attributable to heat, under-nutrition, malaria, and diarrhoeal diseases [20]. Worldwide, intense heat episodes linked to climate change result in health consequences such as increased mortality, hospitalisations, and diminished agricultural output [21,22,23]. The increasing frequency and severity of wildfires resulting from climate change negatively impacts health by exposing individuals to detrimental fine particulate matter in wildfire smoke [24]. A growing amount of research substantiates climate’s influence on the transmission and proliferation of vector-borne illnesses, including malaria and dengue fever [25]. Numerous illnesses are influenced by climate, and aforementioned alterations may result in the escalation of various bacterial and vector-borne diseases in people, animals, and plants [26]. Moreover, the increased prevalence of previously mentioned disorders may exacerbate the misuse of antimicrobials, leading to AMR [27,28,29,30]. The diagram illustrates the relationship between climate change and disease outbreaks, together with the impact on agriculture (See Fig. 1).

Diagram depicting the impact of climate change on agriculture and disease emergency
Temperature and pathogen growth: how rising temperatures accelerate microbial proliferation in food
Increased microbial activity and growth in food systems, which pose significant risks to both food safety and human health, have been established as a direct result of rising global temperatures. Many pathogenic bacteria, such as Salmonella, Escherichia coli (E.coli), and Listeria monocytogenes are more active and survive better and longer in warm environments. Higher ambient temperatures further accelerate the growth rate of these pathogens, reducing the time required for contamination to reach dangerous levels [31].
Due to increased temperatures, some pathogenic bacteria also produce toxins faster and more effectively. A good example is Staphylococcus aureus, which produces heat stable enterotoxins that cause severe food poisoning [32]. Additionally, fungi such as Aspergillus flavus produce aflatoxins, which are highly carcinogenic substances that affect maize, peanuts and tree nuts. Research has also shown that rising temperatures coupled with high humidity create ideal conditions for fungal growth, which can lead to the worsening of aflatoxin-related diseases and health concerns, particularly in tropical and subtropical regions [33].
Extreme weather events and contamination: flooding and its role in spreading bacterial and viral contaminants
Climate change has caused an increase in extreme weather events such as hurricanes, rainfall, and flooding, which play significant roles in spreading bacterial and viral contaminants throughout the food chain. For example, flood water picks up everything in its path, from sewage to agricultural waste, creating the ideal environment for dangerous pathogens to grow and spread [34].
Norovirus, Hepatitis A and other waterborne viruses also have increased spread through flooding. These viruses survive well in standing water and can be transmitted through contaminated seafood, fresh produce, and drinking water [35]. Additionally, flooding events compromise infrastructure, overwhelm wastewater treatment plants, and lead to widespread contamination of drinking water supplies.
Furthermore, flood-induced contamination particularly affects livestock farms. E.coli, Campylobacter, and many other pathogenic bacteria can be washed into rivers and water bodies, seriously damaging downstream communities [34]. Moreover, dead and/or decaying animal matter in flood-affected regions is an additional environment for bacterial and viral growth, increasing the overall risk of disease outbreaks (See Table 1).
The role of changing food supply chains in pathogen spread
As global food supply chains have rapidly increased in complexity, there has been a significant influence on spreading infectious diseases. With higher interconnection between food production, processing, and distribution comes an escalation of the risk of pathogen transmission across borders.
Globalization and food trade
The transmission of pathogens such as Salmonella spp, Listeria monocytogenes, and Escherichia coli is facilitated by the international movement of food products, and research has proven that contaminated food items can cross multiple countries before they are eventually detected, which increases the likelihood of large outbreaks [45]. Another example can be seen in the global seafood industry which has been linked to Vibrio infections [46].
Urbanization and food insecurity
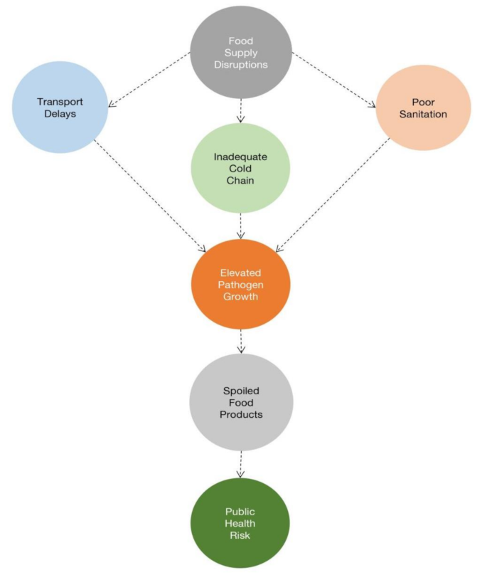
Informal food markets are also rapidly increasing due to rapid urbanization, particularly in low-and middle-income countries where food health regulations are often weak. As a result, these markets expose consumers to unsafe food stemming from poor hygiene and improper food storage and food preservation conditions [47]. Furthermore, research published a few years ago has shown that selling of unregulated animal products in wet markets has been implicated in zoonotic disease outbreaks, including COVID-19 [48] (See Fig. 2).

Flowchart of food supply chain disruptions and associated health risks
Zoonotic disease emergence and climate-induced habitat changes
Globally, biodiversity and ecosystems face serious danger from climate change [49]. Climate change and habitat modifications are intensifying parasite transmission at the livestock-wildlife interface, increasing the risk of zoonotic spillover and impacting animal and human health [50]. Zoonotic pathogens persist in animal reservoirs and occasionally breach species barriers to trigger human pandemics [51]. Recent outbreaks of influenza, SARS, Ebola, and COVID-19 highlight their devastating impact. Most concerning, zoonotic viruses are found in increasingly abundant domesticated animals such as pigs and cattle, as well as in wild species like bats and primates that are being displaced by habitat loss [52].
Studies have shown that habitat loss is a key driver of zoonotic disease transmission, as it brings humans closer to previously isolated wildlife populations [53]. For instance, the emergence of diseases like Ebola and Nipah virus has been linked to deforestation and subsequent wildlife encroachment into human-dominated landscapes [54, 55]. Most emerging infectious diseases originate in wildlife and spill over to humans due to increased human-wildlife interactions from land-use changes, intensive farming, deforestation, and wildlife trade [56].
Rapid deforestation disrupts ecosystems, reduces biodiversity, and allows high-risk pathogen hosts to thrive, increasing the chances of zoonotic spillover. The ecological disruption not only diminishes biodiversity but also pave away to the emergence and re-emergence of zoonotic infectious diseases among the human population. Wildlife trade and poor hygiene practices increase zoonotic spillover risk through direct contact with animal fluids [57].
Intensified livestock farming further exacerbates the risk of zoonotic disease emergence. The intensification of livestock systems, driven by animal breeding, raising, and slaughter changes has increased global access to protein-rich foods. However, this has come at a cost, resulting in environmental degradation, increased zoonotic disease transmission, and the emergence of antimicrobial resistance (AMR) genes [58].
To mitigate these risks, integrated approaches are essential. Strategies such as sustainable land-use planning, wildlife habitat conservation, and improved biosecurity in livestock farming can reduce the likelihood of zoonotic spillover [59]. Strengthening global surveillance systems and promoting interdisciplinary research is crucial for the early detection and prevention of emerging zoonotic diseases [60] (See Table 2).
Climate change, vector-borne transmission, and food security
Climate change is multi-pronged adverse consequences in changing disease transmission patterns and results in changing disease occurrences. This results in the emergence of new vectors and a wide multiplication of existing species of mosquitoes, ticks, and flies [73, 74]. Extreme weather events and the prevailing risk of outdoor and indoor pollution also increase the risk of chronic disease and malnutrition. Changing temperature and precipitation create a conducive environment for their multiplication in new sites and further aggravate transmission of malaria, dengue fever, and other neglected tropical diseases. This threatens the existing food system and agricultural production [73]. This impact further increases the occurrence of drought, natural disasters and inadequate rain, resulting in reduced crop productivity and increased occurrence of inadequate food [73, 75]. This become worse, especially in agrarian and agropastoral areas.
Prevailing food insecurity also aggravates the occurrence of widespread malnutrition and increased susceptibility to infections. Widespread vector-borne diseases like diarrhoeal and malaria result in nutrient loss worsening the cyclical link between malnutrition and infection [73, 76]. The impacts of climate-induced vector disease expansion are beyond environmental concerns, extending to public health, economic and mortality outcomes [76, 77]. On the reverse, malnutrition increases and modulates individual’s immune response, making individuals susceptible to more severe forms of diseases and mortality. This is especially pronounced among children [78]. This warrants multidisciplinary and integrated intervention packages at different scales with the of creating a resilient environment, food system and healthy community (See Fig. 3).

Diagram depicting the geographical spread of vector-borne diseases
Food system resilience and one health approaches
Climate change and pollution challenges affects environment, animals, and human. Hence, for an integrated and holistic approach to tackle such challenges one health gives due consideration to the interconnectedness of human, animal, and environmental health [78]. This allows us to intervene and address existing global challenges related to the environment, food security, productivity and vector-borne diseases [79]. There is strong interest in integrated interdisciplinary mitigation strategies, including food system interventions for better and sustainable food system resilience [76, 80].
Integrating human, animal, and environmental health frameworks is essential for mitigating risks in food systems. The One Health approach advocates for collaborative, multi-sectoral, and transdisciplinary efforts to address health challenges [78, 79]. For environmentally sustainable remedies, the One Health approach aims to create sustainable solutions that benefit all components of the ecosystem [79].
Technological advancement for highly nutritious food production and developing a stable system for tracking food production and distribution is paramount importance. Moreover, system-based and policy-supported interventions at key pathways for promoting human health is mandatory [79]. With respect to food safety, developing a functional regulatory system is mandatory in the changing world. These efforts create a framework for better access to safe food and reduce food-borne disease burden [81].
The most important thing is that building a food system that is resilient is critical for ensuring sustainable, healthy, secure, and safe food supplies, especially in the face of climate change and emerging health threats [82]. Governments are striving for food systems and nutrition platforms in their context with increased commitments. In this regard, developing countries shall strive to enhance agricultural productivity through various nutrition-sensitive intervention packages. Sustainable agricultural practices, mainly organic agriculture with good manufacturing practice through safe agricultural inputs, are crucial. It is also important to consider innovations like blended fertilizers, biofortification and crop breeding, animal species and expanding these at the scale [81, 83]. Integrated soil fertility management strategies through locally available and organic alternatives are very important [84].
Overall, implementing public health intervention through prevention-focused strategies in a well targeted manner coupled with better livestock and veterinary care and environmental protection interventions are very important to minimize the consequences [79, 82]. Building resilient food systems requires a comprehensive approach that integrates human, animal, and environmental health frameworks [84] (See Fig. 4).

Conceptual framework for one health in climate-resilient food systems
Public health monitoring has also evolved due to the ever-changing challenge of food-borne illnesses. There has been a shift from phenotype-based to genotype-based surveillance systems [85]. Whole genome sequencing (WGS) has revolutionized the diagnosis of pathogenic agents. Unlike traditional systems, WGS facilitates the detection of clusters of genetically related strains, before developing significant case numbers. Its use of genomic distances such as SNPs (single nucleotide polymorphisms) provides a precise estimate of case clusters. WGS also includes detailed information on pathogen origin and antibiotic resistance profile, coupled with machine learning, predictive outbreaks, and risks in the food supply chain [86].
In 2022, WHO and FAO devised an 8-year road map to address food safety and risk of food-borne infections disease and non-communicable disease (NCDS) related to food insecurity [87]. The Global WHO Global Strategy for Food Safety outlined five key strategies. The first strategy is strengthening national food control systems through evidence-based food legislation and standard guidelines with robust enforcement. The strategy prioritizes prevention and control of food-borne diseases as its central goal. It also includes monitoring food supplies for non-infectious contaminants such as heavy metals (e.g. Lead or Mercury); algal blooms, pesticides, hydrocarbons, and food additives and allergens. The second strategy is safeguarding food from the influence of global forces such as climate change, urbanization, and ever-changing food systems. The overall food system (i.e. supply chain) from farms, through processing, wholesale, and logistics to food on the dining table, has shifted in parallel with diet changes. Such a shift is a mixed blessing, with the disadvantages of increased consumption of processed food and unhealthy food implicated in NCDs on the one hand and the advantage of decreased cost, time economy, and convenience on the other hand [88]. The third strategy outlines risk assessments as an integral piece for establishing and reviewing food control measures. The fourth strategy raises the importance of stakeholder engagement and risk communication. It holds the need for platforms for food business operators, consumers, and the public through clear and transparent communication, as well as fostering a food safety culture. The last strategy aims to strengthen food safety regulations in both domestic and international food trades (See Table 3).
Challenges and future directions
Gaps in current knowledge
The link between climate change and public health, particularly in relation to food security, has not been thoroughly examined. One major limitation is the absence of detailed climate health models that can accurately predict and assess the health consequences of climate-related disruptions. In 2020, researchers introduced a Bayesian machine learning model to evaluate the health effects of tropical cyclones by integrating predictive analytics with causal inference [93]. While this represents progress, there remains a lack of similar models that specifically explore the intersection of climate change, food safety, and public health.
Another pressing limitation is the need for long-term epidemiological studies to investigate how climate variations influence food-borne illnesses. Research on mosquito-borne diseases in Brazil has shown that fluctuations in temperature and rainfall play a significant role in disease prevalence [94]. Adopting a similar approach for food-borne illnesses could provide deeper insight into how climate change impacts contamination patterns and disease outbreaks. Furthermore, a report by the Wellcome Trust highlights the importance of systematically collecting data after climate events to establish reference points and assess long-term health outcomes [95]. Current climate datasets often fall short of capturing the complexity needed for accurate health evaluations, emphasizing the need for large-scale population studies that incorporate environmental exposure data.
Another challenge is the inconsistency in data collection methods across climate and health studies, particularly in terms of spatial and temporal variables. This lack of standardization makes generating reliable predictions about climate-related health risks difficult. To bridge these gaps, long-term studies spanning multiple generations and improved data collection techniques are essential to enhance the accuracy and relevance of climate-health assessments.
Barriers to policy implementation
Developing effective food safety regulations in response to climate change comes with a range of political, economic, and social obstacles. Politically, the lack of a unified global stance on climate action results in delays and inconsistencies in policy enforcement. From an economic perspective, implementing strict food safety measures can be financially demanding, particularly for lower-income nations. Studies on Vietnam’s seafood industry have highlighted major challenges in regulatory compliance, such as the complexity of supply chains, gaps in regulatory frameworks, and financial constraints [96]. Similarly, research in Lebanon has shown that economic instability and resource shortages make it difficult to uphold food safety standards [97]. Notably, businesses engaged in international trade tend to follow food regulations more rigorously, demonstrating the role of economic incentives in regulatory adherence.
Additionally, disparities in food safety regulations across countries create additional enforcement challenges. For example, certain food additives that are banned in Europe due to health risks remain legally permitted in the United States, reflecting how economic and political considerations influence regulatory decisions [98]. These inconsistencies underscore the need for internationally coordinated food safety policies to better protect public health.
Social aspects, including cultural food traditions and public awareness, are crucial in shaping food safety compliance. In many developing countries, limited knowledge about proper food handling and preparation contributes to a higher risk of food-borne illnesses [99]. To mitigate these risks, community engagement and educational initiatives are essential in promoting safer food practices and encouraging widespread adherence to food safety standards. To address these barriers, policy harmonization across countries is needed, particularly through coordinated regulatory frameworks led by organizations such as WHO and FAO. Strengthening financial incentives for climate-resilient food safety initiatives can also promote compliance, especially in lower-income countries (See Fig. 5).

Research road-map for addressing climate-driven infectious disease risks
Policy discussion and recommendations
Enhancing global collaboration and policy alignment is crucial to surmount legal barriers in tackling the impact of climate change on food safety and emerging infectious diseases. Through global frameworks led by organisations such as the WHO and FAO, food safety regulations can be standardised, thereby reducing disparities among nations and ensuring coordinated responses to health risks arising from climate change. Low- and middle-income nations depend significantly on financial assistance, and technical help to establish and sustain strong food safety systems. Investing in innovative technology such as whole genome sequencing and advanced data analytics will enhance early detection and improve disease monitoring. Promoting interdisciplinary research platforms for information exchanges would assist to bridge regulatory gaps. Collaboration between private, and public sectors may enhance investment in infrastructure, and climate-resilient agricultural practices, thereby increasing food security and lowering health risks.
Capacity building activities enhance enforcement mechanisms, ensuring accountability and adherence across the food supply chain. An essential initial step towards eliminating legal impediments is enhancing public awareness and engaging stakeholders. Educational campaigns aimed at farmers, food manufacturers, and consumers may improve understanding of climate-related health risks and promote safer food handling practices. Tax incentives or subsidies promote sustainable farming practices, helping the industry in meeting safety standards. Facilitating transparent communication among law-makers, industry stakeholders, and the general public creates trust and collective action in addressing food safety challenges. The promotion of the one health approach which integrates environmental, animal, and human health ensures that regulatory policies address the interconnectedness of these domains. Enhancing the flexibility and responsiveness of food safety systems may involve local governance and the decentralisation of decision making. Developing comprehensive risk assessment models that incorporate climate change would facilitate evidence based decision-making, and targeted responses.
link
